首页 > 正文
山东幼小衔接优秀案例名单公布!
山东省教育厅
关于公布山东省幼小衔接
优秀案例名单的通知
各市教育(教体)局:
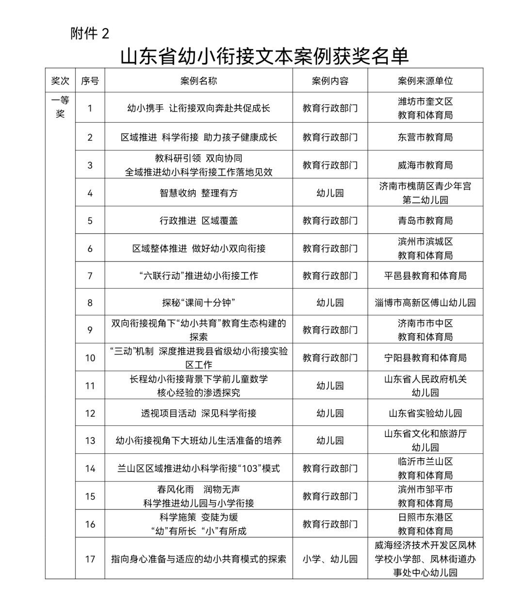
为深入推进幼儿园与小学科学衔接,按照《山东省教育厅关于做好2022年学前教育宣传月活动的通知》要求,我厅组织开展了山东省幼小衔接优秀案例征集和评选工作。经专家评审,50项视频案例、90项文本案例入选山东省幼小衔接优秀案例。在此基础上,确定了优秀视频案例一等奖10个、二等奖20个、三等奖20个,优秀文本案例一等奖20个、二等奖35个、三等奖35个。现将名单予以公布,并将优秀案例材料在我厅门户网站推广,供各地学习借鉴。
山东省教育厅
2022年7月26日







责任编辑:李海婧
新闻关键词:山东
- 山东普通高校体育类专业招生有关工作政策解读2026-04-13
- 5月10日前报名!10所高校在山东试点本科综合评价招生2026-04-13
- 教育部公布一批义务教育优质均衡发展县(市、区),山东23地入选2026-01-08
- 逐梦高丽 启航新程——山东师范大学·韩国高丽大学本科直升项目录取通知书发放仪式成功举办2026-01-05
- 200人!山东省高等学校教学名师认定结果公示2026-01-04
- 教育厅公示,山东拟新建5所高校2025-11-21
- 山东优化资源布局应对学龄人口变动2025-11-12
- 山东师范大学新闻与传媒学院举办“海岱影汇·英伦华章:中英影视传媒产学研融合发展高峰论坛”2025-10-27
- 山东3所专科院校拟升本2025-10-11
- 2025年“最美教师”名单公布!山东教师邵瑜入选2025-09-10
